The Toyota Lean Management Team has been working closely with ProLift’s PDI Center in Seymour, IN, in 2025. The goal is to build a daily management and Hoshin Kanri board that visualizes performance and supports problem-solving activities. The results of this activity were shared in detail during the “Kaizen Into Action” Toyota Week presentation, so we hope you had the opportunity to see the excellent work done by the ProLift team.

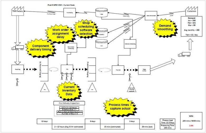
One of the tools used during this process was a Value Stream Map (also known as a Material and Information Flow Chart), which helps visualize waiting and inventory wastes in a process to logically prioritize improvement activities and address the most significant process issues first.

If you would like to learn more about how this tool can support waste and inventory reductions, please contact your TLM consultant or Logan Fowler at logan.fowler@toyotatmh.com.
